里番 孙剑飞教授团队姜思达教授在亚稳合金催化应用基础领域取得了重要进展
里番 孙剑飞教授团队姜思达教授在亚稳合金催化应用基础领域取得了重要进展。研究成果以《Fe基纤维中纳米晶和非晶基体的高级氧化催化机制》(Catalytic Mechanism of Nanocrystalline and Amorphous Matrix in Fe-Based Microwires for Advanced Oxidation)为题发表在国际学术期刊《先进功能材料》(Advanced Functional Materials)上。该成果阐述了可控冷却速率的熔体抽拉技术在引入和定制纯非晶基体和纳米晶/非晶双相结构上的优势,为制造高效稳定、低成本的废水处理催化剂提供了新的设计视角。
水资源的可持续管理是一项严峻的全球性挑战,高级氧化工艺(AOPs)正在成为解决环境水污染的有前途的解决方案。AOPs的有效性在很大程度上取决于其催化剂的性能,Fe基非晶合金最近显示出比其他催化剂更好的催化性能。然而,现有环境催化剂的催化活性和稳定性之间的明显权衡阻碍了其更广泛的应用。调控材料的微观结构有望使其兼具优异的催化性能和良好稳定性,但现有研究主要通过热处理手段在非晶合金中引入晶体,同时会对非晶基体产生影响。因此使用一种可直接调控纳米晶且不影响非晶基体内部储存的能量的手段是急需的。
针对这一问题,研究团队通过可控制冷却速率的熔体抽拉技术,构建并定制了具有纳米晶/非晶(N/A)异质结构的新型铸态非晶合金纤维催化剂,提供一种新型AOPs催化剂以进行高效稳定的废水处理。
与受到结构弛豫的脆性退火N/A合金纤维相比,具有纳米晶直径约为6 nm的铸态N/A纤维展现出令人赞叹的污染物降解能力,并且具有优异的稳定性,可循环使用40次以上。使用密度泛函理论(DFT)计算和材料表征揭示铸态N/A纤维的优异性能源于存储在非晶基体中的残余应力以及纳米晶体和非晶相之间的协同作用的综合影响。此外,最佳尺寸的纳米晶相诱导出具有低原子配位数的原子结构,优化原子排列,提供丰富的活性位点。这种设计还增强了过硫酸盐的吸附特性并加速了电子转移,从而提高自由基的生成速率。这些发现为开发高效稳定的废水处理催化剂提供了新的设计框架。
里番 为该论文的唯一通讯单位,物理学院博士生王泳惠为第一作者,姜思达研究员为唯一通讯作者。
该研究获国家自然科学基金、黑龙江省自然科学基金和黑龙江省重点研发计划等项目资助。
论文链接://advanced.onlinelibrary.wiley.com/doi/10.1002/adfm.202425912

图1 熔体抽拉方法、退火方法、纤维的微观结构和降解机制的示意图。

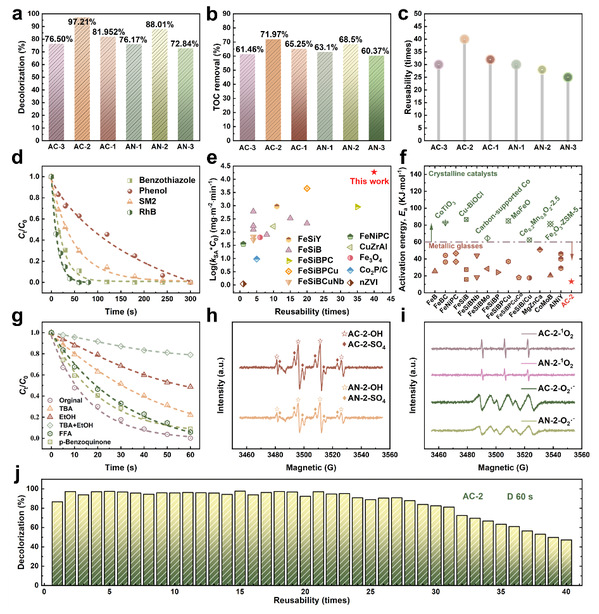
图2 a)各催化剂对25 mg L−1 RhB 的脱色效率。b)铸态纤维和退火纤维之间TOC去除率的比较;c)催化剂样品的可重用性比较;d)AC-2纤维对各种有机污染物的降解效率;e)AC-2与其他催化剂的降解能力比较;f)AC-2与其他非晶和结晶催化剂之间的活化能(Ea)比较;g)淬火实验;h,i)AC-2和AN-2的ESR实验;j)AC-2的可重用性。



